Poor Work Performance Guide

Poor Work Performance Managers Guide



Applies to: all WSL team

Poor Work Performance

Poor performance should be dealt with as soon as it comes to light.  The Team Member should be given every opportunity to improve, in some cases this may mean that you have to retrain them, link them up with a buddy or invest more of your own time into coaching them to succeed.  For additional resource: attend the Performance Planning and Review or the Coaching for Success courses on the annual training calendar.


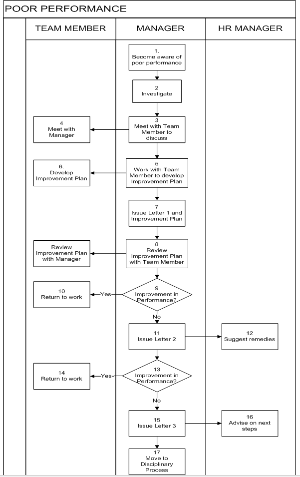
Manager:              Become aware of poor performance:  This may become evident in many ways: deadlines not met, substandard work produced or complaints from customers.

Manager:              Investigate:  Speak to team leaders or other customers to get input and gather information.  Check the Team Member file to see if there have been any conversations about their                                                performance.  Check also what training has been given.

Manager:              Meet with Team Member to discuss: In a clear and concise manner explain to the Team Member the gap between the expected performance and their performance at present as                                              you have either experienced it or it has been reported to you.

Team Member:     Meet with Manager: The Team Member has the opportunity to discuss their performance from their perspective and also any hurdles or challenges they may be facing in the role.

Manager:              Work with Team Member to develop improvement plan: Coach the Team Member on the development of the improvement plan, remember it’s the Team Member’s plan and should                                           be structured by them so they have ownership.

Team Member:     Develop improvement plan: Work with the Manager to develop an improvement plan which includes all aspects of the work which is causing a gap in performance as well as any                                                barriers preventing achievement.

Manager:             Issue Performance Improvement Plan Letter 1 and Performance Improvement Plan these record the content of the meeting, the agreement of a date to review the performance and                                           any steps which may be required and agreed upon.

Manager /Team Member: Review Improvement Plan: At the agreed time (after a period long enough for the Team Member to show improvement) meet again to discuss each item on the improvement                                                       plan to evaluate progress.  Also review any feedback or additional information received which may affect the review of performance.

Manager:             Improvement in Performance? Decide, using all available information, if there has been significant improvement in performance.  Has the performance improved to such a degree                                               that no further review is required?

Team Member:    Yes: Return to Work: If it is decided that the Team Member has improved significantly and there is no need for further review, the Team Member returns to work and there is no further                                       action.

Manager:             No: Issue Performance Improvement Plan Letter 2: If is decided that the Team Member has not improved significantly, review the Improvement Plan and issue Letter 2.  At this point it                                         is also worth contacting Ask People Support for further suggestions and coaching.

People Support:  Suggest Remedies: contact Ask People Support  to discuss and provide information on the current Improvement Plan in place and any further feedback and information as required.                                         They can then suggest further coaching and other interventions which may assist.

Manager:             Improvement in Performance?: Decide, using all available information, if there has been significant improvement in performance.  Has the performance improved to such a degree                                             that no further review is required?

Team Member:    Yes: Return to Work: If it is decided that the Team Member has improved significantly and there is no need for further review, the Team Member returns to work and there is no further                                       action.

Manager:             No: Issue Performance Improvement Plan Letter 3 : If is decided that the Team Member has not improved significantly, review the Improvement Plan and issue Letter 3.  Contact the                                          Ask People Support to decide on next steps.

People Support:   Advise on Next Steps: Assist the Manager to decide what the next steps should be, are there any further coaching efforts which can be made prior to moving to the disciplinary                                                 process.

Manager:             Move to Disciplinary Process: If performance has not improved significantly and all avenues of assistance have been followed, begin the disciplinary process. See the article on                                                   Misconduct here.